Music: Mr.Postman
歴史倶楽部第145回例会
三国志から読み解く古代の日中交流
講演会
2009.8.2 大阪市駅前第4ビル

--------------------------------------------------------------------------------
いま、 投稿者:筑前 投稿日:2009年 7月25日(土)17時53分24秒 通報
--------------------------------------------------------------------------------
栗本さんからの連絡で、来週の日曜日に以下の講演会があるそうです。今朝の毎日新聞に載った
そうですが、参加は、月曜日までにハガキで長崎へ必着だそうで、「とても間に合うかい!」
と栗本さんもあきれていました。でも参加者が居れば、月曜日に電話してみようかと思いますので
行く方は連絡下さい。
「三国志から読み解く古代の日中交流」−壱岐国をもっとしってほしい−
日時:2日日曜日 午後2時−3時半(受付は1時頃か?)
場所:大阪駅前第4ビル 6会会議室
講師:関西大学文学部 井上泰山
主宰:長崎県文化施設設備課 095−895−2771」
というものです。ちなみに先ほど電話してみたら、担当はもうみんな帰ってるので、伝えて貰う
ことにしました。4−6人くらい空きがあるかどうか、月曜日に私の携帯へ連絡があります。
ご希望の方は、今日、明日で私まで連絡下さい。
栗本さん、いつもありがとうございます。
--------------------------------------------------------------------------------
梅田の 投稿者:筑前 投稿日:2009年 7月28日(火)07時32分14秒
--------------------------------------------------------------------------------
講演会ですが、4人分(栗本、河内、郭公、筑前)確保できました。整理券が私の所へ送って
きますので、当日お渡しします。これをもって7月例会としたいと思います。当日ですが、
午後1時半頃に、会場の前でお会いしましょう。楽しみです。
--------------------------------------------------------------------------------
ということで、急遽7月例会は梅田の駅前第4ビルで行われる講演会と相成った。ホンマは姫路の「兵庫県立歴史博物館」の見学と、
そこで行われる講演会を聴きに行くというものだったのだが、なんと歴史倶楽部発足以来初の、参加者二名という(河内さんと筑前)
ことになったので、河内さんと日和って行かなかったのである。
そこへこの栗本さんからの案内なので、これ幸い、この講演会を急遽例会に仕立て上げたのだ。題材も三国志だし、主宰がなんと長
崎県と壱岐市なのだ。栗本さんと郭公さんも参加してくれて、4名での例会となった。


一支(壱岐)国の半被(ハッピ)を着た、(おそらくは)壱岐市の職員さんたち。と、浪速の落とし子「河内」さん。
しかし、ご先祖はよくまぁ、河内なんて名前を選んだもんだわ。もしくは、誰かエライさんから付けて貰ったか。

壱岐の島観光案内のパンフもどっさりあって、壱岐へ来て頂戴!来て頂戴!と誘っている。博物館が出来上がれば行くけどね。




「泰山は本名で、親が中国が好きで泰山と名付けたわけではなさそうです」との事。略歴からすると私の2歳下のようだ。
まぁしかし、こんな名前を付けられたからこそ、おそらく本人は、中国文学や三国志が好きになったんだと思うがなぁ。

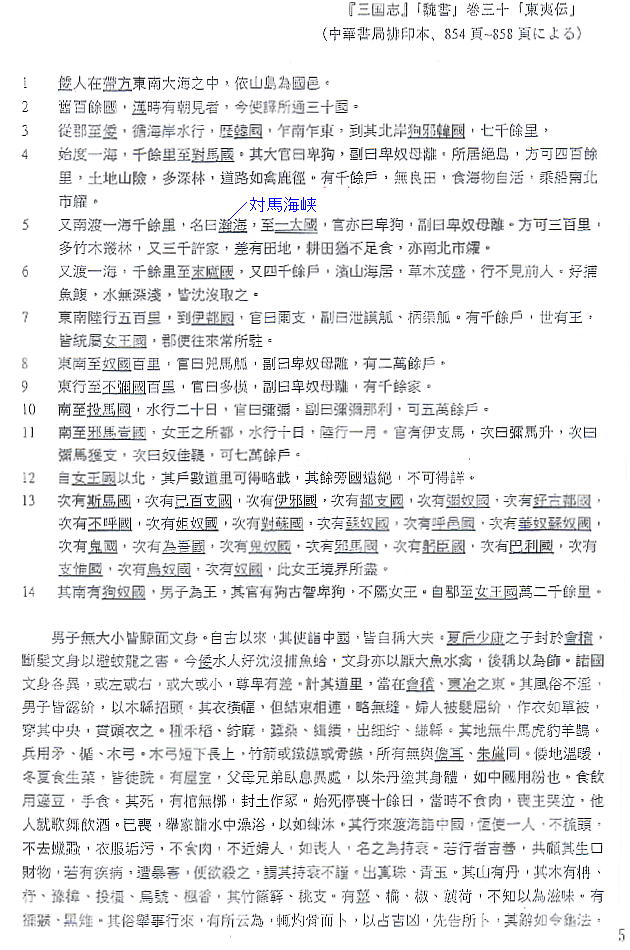
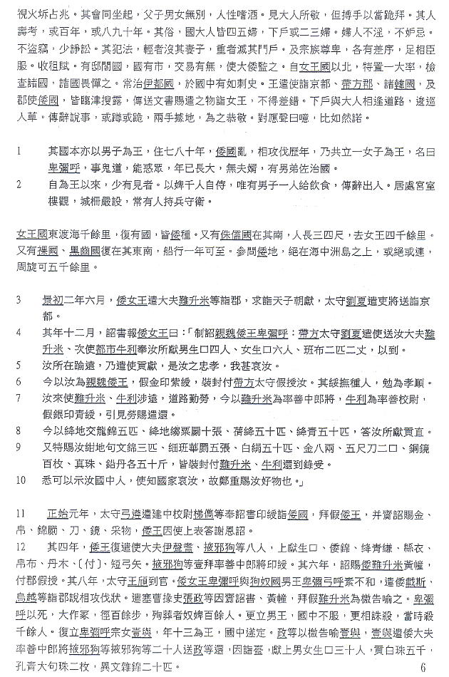
資料に書き込んであるカラー部分は、聞きながら私がメモした内容。勿論実物は手書きだが、SCANした後で綺麗に修正した。

泰山先生はもともとは文学者である。「三国志」よりも「三国志演義」が専門なのだ。孫権や項羽や諸葛孔明の豪放な戦シーンや権
謀術策について語るのが得意なのだ。それが今日は壱岐市が主宰なもんだから、仕方なく(?)演義ではなく歴史書である三国志に
ついて語らねばなるまい、という感じであろうか。
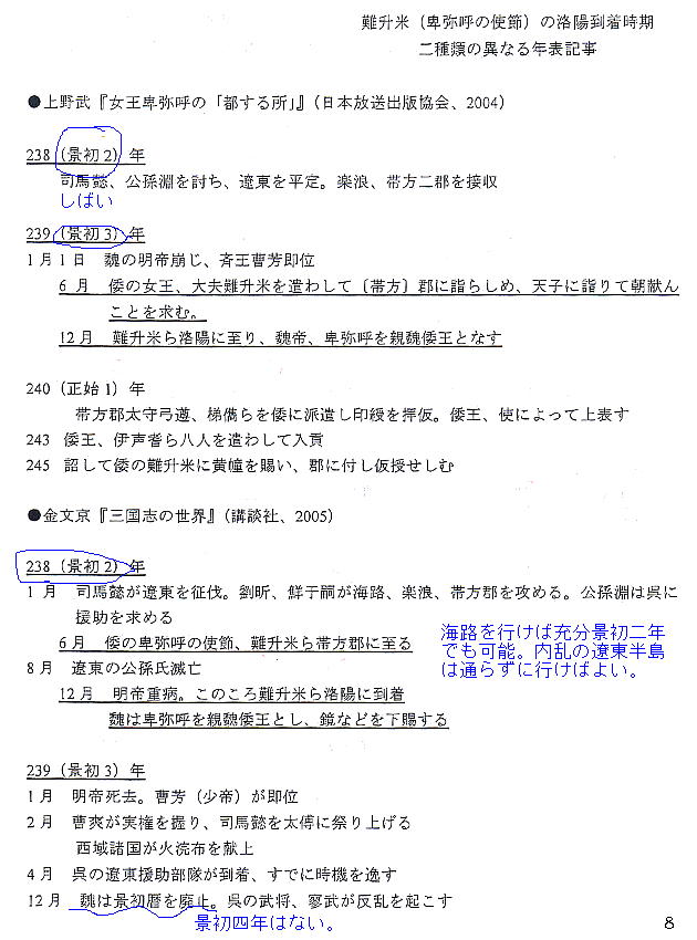
倭人伝には卑弥呼が魏へ使者を送ったのは景初二年(238)と書いてあるが、これは景初三年(239)の間違いである、というのがこ
れまでの定説だった。資料にあるように、戦乱の地である遼東をとおって、洛陽までいけたはずがない、という大家の説がそのまま
通説となっていたのだ。しかし最近、そのままこれは景初二年でいいのではないかと言う説が出たらしい。泰山先生の今日のテーマ
はこの問題のようだ。
しかし景初三年とは意外だった。確かに私もこの年号についてはあまり深く考えたことがない。倭人伝とその解説を一通り読んで、
ふーんそうか、じゃ景初三年なんだなとそのまま鵜呑みにしていた。言われてみれば確かに景初二年となっているのだから 景初二
年(238)でないとおかしい、と言えばおかしい。

このあたりのさわりを、泰山先生はあざやかな中国語で喋って、「こっちのほうが落ち着くんですが」と言っていた。喋れるんだぞってか。

記録に従えばこの時の状況は、魏の明帝は景初2年12月に急病を発し、景初三年(239)正月早々に死去してしまう。明帝の死去
に伴い少帝(斉王芳)が直ちに即位したが、その年中は喪に服すため工事中の新宮殿の建設も中止される。
また、新皇帝が位を継承したその年はそのまま先帝の年号を踏襲するという、漢の武帝以来の慣例に従い、引き続いて景初3年の
年号が使われた。そして、景初3年12月に詔勅が発せられ、先帝の喪明けに伴い、停止していた諸公事の再開と、年号を正始に
改元することが宣せられた。
今までの定説に従えば、
卑弥呼は喪中である事を知りながら、景初3年6月に魏へ使いを送り、諸公事を停止している魏朝の門前で使者たちは半年待機し、
魏朝は、喪が明ける直前の12月に詔書を発して、卑弥呼を「親魏倭王」に制紹すると共に、卑弥呼に対する答礼の品々を用意し、
喪が明けた正始元年に使いを付けて贈り物等を女王国に届けたことになる。
倭人伝には「郡に詣り、天子に詣りて朝献せんことを求む。」とある。帯方郡の太守劉夏は、護衛をつけて都まで使いを送り届け
ているが、「弔問」ではなく「朝献」である。喪中にあえて行う「弔問」の献上品が、「男生口四人、女生口六人、班布二匹二丈」
というのも何か見すばらしい気がする。


大家による通説では、倭人伝の記載されている景初二年は誤りで、景初三年が正しいとされていることは前述したが、INTERNETでも、
私の書架に並んでいる本でも、大半が景初三年と記載しており、殆ど既成事実となっているようである。私もこのHPのアチコチで、
239年(景初三年)に魏へ行って、240年に帰ってきたと写真や図入りで説明している。迂闊であった。

上記の三国志・魏志・三少帝紀(239年)によれば、喪中でも「朝献」された例はあるようで、景初三年二月に西域から「火浣布
(かかんふ:燃えても灰にならない布)が献上されている。これは珍しい布で、火をつけると一旦は燃えるが、火が消えると真白に
光り輝き、まるであく抜きした後のようだった、と記述されている。
西域からの使いが着いたのは二月であることから考えて、国を出たのは明帝の死去以前であることは明らかだが、卑弥呼が使いを出
したのは六月で、明帝の死去が伝わっていなかった可能性が無いとは言えないとしても、充分明帝の死去が伝わっていてもいい時期
と思われる。また魏朝は、なぜ喪が明ける直前の十二月に、慌しく「親魏倭王」の詔書を発し、使者の難升米および牛利に対し率善
中朗将、率善校尉の位や銀印青綬を授け、引見してねぎらうことにしたのだろうか。また、使者は半年もの間、魏の天子の喪に服し
て都に留まっていたのだろうか。
真剣に考え始めると、通説では説明のつかない点が多い。卑弥呼の使いが遣わされた年を、倭人伝の記載通り景初二年としたほうが
いいのではないか。


倭人伝の記載に従って、卑弥呼の献使を景初二年とした時の様子は、以下のようだったのではないだろうか。
景初二年、魏の明帝は図に乗る公孫氏に対して戦いを仕掛ける。卑弥呼は大勢を鑑み、いち早く六月に戦中の見舞いのため遣使する。
魏の優勢は明らかだったが、未だ戦中だったので魏の明帝は喜び、使いはしばらく都に留まることになる。九月に公孫氏が滅ぶと都
は戦勝気分に沸きかえり、色々な戦勝行事が行われた。卑弥呼の使いも宮中へ招待されたことだろう
華やかな雰囲気の中で、卑弥呼が「親魏倭王」に、難升米および牛利がそれぞれ「率善中朗将」と「率善校尉」に叙されることが決
まる。平行して女王国および卑弥呼に対する贈物も用意された。物によっては準備に時間が必要であった。贈物は丁寧に梱包され、
新年には華やかな贈呈の儀式が行われる段取りになっていたことだろう。その時、突然明帝が急病を発し、身罷ってしまった。三十
六歳と記録されている。
難升米および牛利は、急遽弔意を述べて慌ただしく帰郷したのではなかろうか。魏では、1年間は全ての公事が行われず、喪が明け
た正始元年( 240)に、今度は魏使が女王国まで詔書や贈り物を持ってくることになった。明帝の時に用意された詔書は(新帝にな
っても)書き改められずに、そのまま降下されたものと思われる。
卑弥呼の献使が景初二年ならば、想像をたくましくしなくても上のような絵が描ける。これならば、いままでわだかまりが残ってい
た幾つ」かの疑問点が氷解するのではなかろうか。すなわち、
・献上品と下賜品の内容のあまりの違い、
・公孫氏滅亡のタイミングを図っての絶妙な献使、
・「親魏倭王」「率善中朗将」「率善校尉」など華やかな叙位と喪中、などなど。
今までなにか変だなと思われていた点が、景初二年の公孫氏との戦の最中に、魏に到達したと考えれば説明が可能である。


「景初三年鏡」「景初四年鏡」などのいわゆる「紀年鏡」である三角縁神獣鏡は、今や卑弥呼が魏から貰って来た鏡ではなく、のちの
初期大和政権時代に魏の年号を入れ、日本で大量に作った鏡というのが定説である。日本では、弥生時代から古墳時代にかけての
鏡は、すでに4、000枚以上出土しているが、紀年鏡(または年号鏡)は12枚だけである。
●魏の年号が記された鏡
方格規矩四神鏡 青龍三年(235年) 大田南5号墳 京都府弥生町
方格規矩四神鏡 青龍三年(235年) 安萬宮山古墳 大阪府高槻市
三角縁神獣鏡 景初三年(239年) 神原神社古墳 島根県加茂町
平縁神獣鏡 景初三年(239年) 黄金塚古墳 大阪府和泉市
三角縁盤龍鏡 景初四年(240年) 広峰15号墳 京都府福知山市
三角縁盤龍鏡 景初四年(240年) 持田古墳群 伝・宮崎県
三角縁神獣鏡 正始元年(240年) 蟹沢古墳 群馬県高崎市
三角縁神獣鏡 正始元年(240年) 森尾古墳 兵庫県豊岡市
三角縁神獣鏡 正始元年(240年) 御家老屋敷古墳 山口県新南陽市
平縁神獣鏡 (晋の元康年間291年〜) 上狛古墳 京都府山城町
最後の1枚を除き、残り全ての鏡の年号は西暦235〜244年の邪馬台国時代であるが、景初四年と正始元年(240年)があ
るのが面白い。万が一これが魏鏡だとして、これらの鏡を卑弥呼の使者が魏帝に会って貰って来たのだとすれば、まさか同一人物
からこれを同時に貰ったわけではあるまい。そんな不合理はない。側近の幾人かから、10枚、20枚、50枚という具合に分割
して貰い、最終的に景初四年と正始元年名の鏡が一緒に入ってきた事になる。
あるいは、これらの鏡はそれぞれ倭から魏へ行った時期が違う、そして、会った人(鏡を貰った人)が違うと言うことになるのだ
ろうか。
●呉の年号が記された鏡
平縁神獣鏡 赤烏元年(238年) 狐塚古墳 山梨県三珠町
平縁神獣鏡 赤烏七年(244年) 安倉高塚古墳 兵庫県宝塚市



遼東半島を陸路で行ったのではなく、海路を行けば充分景初二年でも魏へ到達できるという事を、他の文献から探る。



会場での、壱岐市案内パネル

来年の春、この博物館がオープンするらしい。そうなったらみんなでもう一度行こうという話になった。

原の辻(はるのつじ)遺跡はすっかり整備されている。我々が行った時はまだ一部発掘していたのだが。




今度行ったら絶対ここに泊まろう。温泉かぁ、温泉があったんだ。

懐かしい掛木古墳だ。山口さん、元気かなぁ。







栗本さん、河内さんと私は、以前の例会で壱岐・対馬から唐津への「魏志倭人伝の旅」例会に参加した。あの時は海から見る呼子
の景観に驚いたのだが、行った事が無い郭公さんは「行きたい、行きたい」と言っていた」。博物館が建ったらぜひリトライしよ
う。前回お世話になった山口さんは、最近連絡がないがお元気だろうか。

梅田地下街で反省会をして吹田駅へ帰ってくると、いつも通勤で使う北口前が「吹田まつり」の会場になっていた。そうか今日は
「吹田祭り」だったのか。しまった。アサヒビールで「ビール飲み放題」だったんだ。失敗したぁ。講演終わってすぐここへ来れ
ば良かった。素人のど自慢大会などやっていた。


上左は坂本吹田市長。となりの若いお姉さんは、吹田地区選出の自民党衆議院議員、とかしき何とかだ。
今度の選挙にも出るので、市長が挨拶している。司会のおばさんが、市長の名前を知らなかったのでみんな爆笑。


講演会の前に本町に行ったら、紀伊国屋に私の本が並んでいた。まだあるのは嬉しいが、いつまでも売れ残っているのも寂しい。
邪馬台国大研究・ホームページ/ 歴史倶楽部/ 「三国志から読み解く古代の日中交流」